360°产品服务

提供多样的产品和服务,助您充分发挥产品的价值,助力业务腾飞

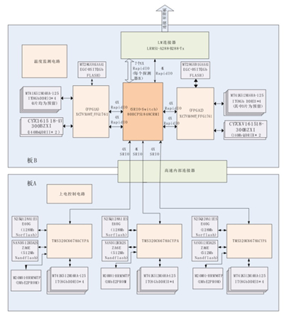
24核LRM处理板卡

多核处理板卡为LRM结构,采用全工业级设计。其内部拥有3片TMS320C6678及两片XC7VX690T芯片,共计24个CPU运算单元,灵活的配置能力和强大的处理能力使得其适用于复杂的大规模图像拼接、无线电信号处理的嵌入式应用。
  • 所属分类 :
    通用板卡
  • 浏览次数 : ...
  • 发布时间 : 2026-01-30
  • 详细介绍

   多核处理板卡为LRM结构,采用全工业级设计。其内部拥有3片TMS320C6678及两片XC7VX690T芯片,共计24个CPU运算单元,灵活的配置能力和强大的处理能力使得其适用于复杂的大规模图像拼接、无线电信号处理的嵌入式应用。

      多核处理平台采用两个模块进行分板独立设计,其尺寸均符合LRM结构尺寸,且充分考虑设备的可靠性与易用性。

 

20171115110519_30434

 

[ 0928-2XC7VX690T-SRIO ]
● XC7VX690T_FFG1761;
● 工业级FLASH芯,1Gb;
● 4ⅹQDR内存,单片容量为144Mb,总线速率250MHz;
● 8ⅹDDR3内存,单片容量为8Gb;

● 16路SRIO(Max48对),支持6.25G波特率总线接口, 1X接口4个,2X接口2个,4X接口10个,各路接口速率均为3.125G波特率;

● 自主温升、电压监控。

 

20220715110037_24773

 

[ 0928-4TMS320C6678 ]
● TMS320C6678ACYPA;
● 具备8个主频为1G的C66x的浮点处理器内核;
● 每个核具备32KB L1P, 32KB L1D, 512KB L2 缓存;
● 支持4X SRIO;
● 每片DSP外扩4片工业级DDR3芯片,单片容量为8Gb;
● 每片DSP外扩一片Norflash,单片容量为128Mb;
● 每片DSP外扩一片Nandflash,单片容量为512Mb;
● 每片DSP外扩一片E2PROM,工业级,-40℃~130℃,单片容量为1Mbit;
● 16路SRIO(Max48对),支持6.25G波特率总线接口,1X接口4个,2X接口2个,4X接口10个,各路接口速率均为3.125G波特率;
● 自主温升、电压监控。

20220715110104_58806

本文网址 : http://realect.cn/product/45.html

开启智能制造 从我们开始

以市场需求为引导,以研发成果为基础,以生产交付及售后服务为利润实现。不断追随产业新技术,勇于创新应用,实现可持续发展。

联系方式

电话:029-89259988

销售:029-89259988-802
邮箱:ruiri@realect.com

Copyright © 2026 西安瑞日电子发展有限公司